中国地质大学(武汉)--新加坡SIM/马来西亚UTM教学点
15549496641
学院首页
学院概况
项目优势
留学项目
SIM/UTM教学点
新加坡留学
马来西亚留学
英国留学
澳洲留学
韩国留学
留学评估
留学注意
平安留学
签证办理
新生指南
奖学金项目
学者·学术
学术交流
孔子学院
校园风采
校园景象
学员风采
在线报名
联系我们
学院概况
项目优势
留学项目
SIM/UTM教学点
新加坡留学
马来西亚留学
英国留学
澳洲留学
韩国留学
留学评估
留学注意
平安留学
签证办理
新生指南
奖学金项目
学者·学术
学术交流
孔子学院
校园风采
校园景象
学员风采
在线报名
联系我们
学院动态
学院动态
留学新闻
>
通知公告
>
焦点聚焦
>
通知公告
您的位置:
首页
>>
学院动态
>>
通知公告
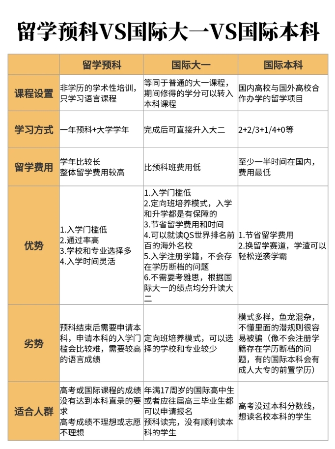
一图讲清楚留学预科VS国际大一VS国际本科
2025-10-09
424
返回列表
上一篇:
新加坡SIM地大中心国际大一|绩点计算方式+考试评分标准+课程安排
下一篇:
重磅!2026年泰晤士世界大学排名发布/新加坡SIM合作大学排名更新
学院概况
留学项目
留学评估
留学注意
学者·学术
校园风采
在线报名
联系我们
中国地质大学(武汉)新加坡/马来西亚国际定向
手机:15549496641
电话:15549496641
邮箱:3788519042@qq.com
地址:湖北省武汉市洪山区鲁磨路388号
Copyright © 2020—
中国地质大学(武汉)国际大一 版权所有
鄂ICP备2021010372号-2
XML地图
回到顶部